
#镇委书记打擂台炒股中什么杠杆,打开广东未来镇街的N种可能!

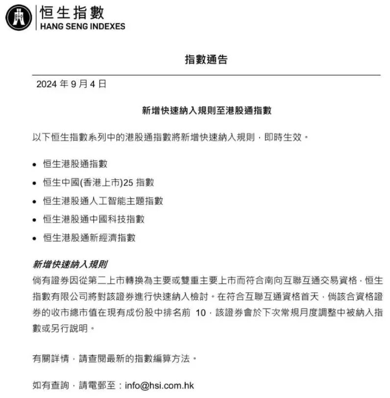
近日,恒生指数修改规则,新增港股通指数快速纳入规则,针对从第二上市转换为主要或双重主要上市而符合南向互联互通交易资格的证券。
这意味着,8月底刚完成在中国香港双重主要上市的阿里巴巴集团,将成为首例规则受益者,有望快速纳入恒生指数系列中的港股通指数。
9月4日,恒生指数修改规则,新增港股通指数快速纳入规则,针对从第二上市转换为主要或双重主要上市而符合南向互联互通交易资格的证券,即时生效。

新增快速纳入规则的港股通指数包括:
恒生港股通指数、恒生中国(香港上市)25指数、恒生港股通人工智能主题指数、恒生港股通中国科技指数、恒生港股通新经济指数。
这显然表明,8月底刚完成在纽交所、港交所双重主要上市的阿里巴巴集团,将成为首例规则受益者。
只要在符合互联互通资格首天,若阿里巴巴收市总市值在现有成份股中排名前10,就会于下次常规月度调整中被纳入指数或另行说明。
阿里巴巴此前在香港第二上市时,市值和成交量一直位于港股前三名,完成在香港双重主要上市之后,纳入港股通已是指日可待。
港股通规则要求,证券需在香港联合交易所有限公司(联交所)上市,且符合一定门槛的市值和流动性,股票还需要满足一定的自由流通市值,以及满足上市时间期限等。
目前,港股通已经成为香港股票市场主要的资金来源之一。而阿里巴巴符合南向互联互通资格几乎没有悬念,未来纳入港股通之后,有望获得南向资金的青睐,吸引更多来自中国内地的投资者,提升流动性和估值水平。
Wind数据显示,2024年9月4日,港股通成交额前三位,几乎都超过10亿元。
沪港通(南向)成交额前三位:
1. 中国海洋石油 (00883),成交额18.21亿元,净卖出1.11亿元。
2. 盈富基金(02800),成交额15.45亿元,净卖出15.20亿元。
3. 腾讯控股 (00700),成交额11.17亿元,净卖出2.35亿元。
深港通(南向)成交额前三位:
1. 盈富基金(02800),成交额22.08亿元,净卖出22.02亿元。
2. 中国海洋石油(00883),成交额14.20亿元,净卖出1.11亿元。
3. 腾讯控股(00700),成交额9.63亿元,净卖出2.35亿元。
业务合作请联系:mbmc@mbmchk.com]article_adlist-->更多资讯MBMC解析:赴美上市烧钱吗?打印资料能花100万美元?MBMC资讯:香港证监会正成立工作小组,与金管局、港交所,研究人民币计价股票可行性MBMC观察:香港支持设立SPAC上市制度、港股通人民币计价、税务宽免吸引家族办公、推动跨境金融科技等MBMC解析:港股IPO招股书失效很正常,无需过度解读,失效不等于失败MBMC解析:一文看清美联储政策声明之细微变化
MBMC观察:亚洲交易所进入战局,谁将成为SPAC上市中心?美、港、新交易所SPAC上市要求(暂)横向
]article_adlist-->(转自:MBMC美顺)炒股中什么杠杆
海量资讯、精准解读,尽在新浪财经APP
文章为作者独立观点,不代表实盘门户配资网_正规实盘配资_正规配资实盘股票观点